berlier Posté(e) le 21 avril 2016 Signaler Posté(e) le 21 avril 2016 Bonjour à tous, Donc voilà je n'arrive pas à faire les première question de mon Dm de mathématique , j'aurai vraiment besoin d'aide. Merci d'avance. Voici le sujet: Le plan est rapporté à un repère orthonormal (O;i;j). Soit f la fonction définie sur R par: f(x)= 1/2(e^x)- 2.1(e^x) +1.1x+1.6 1) Faites apparaitre sur l'écran de votre calculatrice graphique la courbe représentatives de cette fonction dans la fenêtre -5x4, -4y4. Reproduire l'allure de la courbe obtenue sur votre copie. 2) D'après cette représentation graphique, que pourrait-on conjecturer: a) Sur les variations de la fonction f)? b) Sur le nombre de l'equation f(x)=0? 3) résoudre dans R l'inéquation e2x-2.1ex+1.1 étudier les variations de la fonction f puis dresser son tableau de variation déduire de cette étude le nombre de solutions de l'équation f(x)=0 4) On veut présenter sur l'écran de la calculatrice la courbe représentative de la fonction f sur l'intervalle [-0.05 ; 0.15] de façon à visualiser les résultats de la question 3. Quelles valeurs extrêmes de l'ordonnée y peut-on choisir pour la fenêtre de la calculatrice ? Pour la première question, la calculatrice ne montre rien. 2) Je ne vois rien avec la calculatrice j'ai donc décidé de dérivée la fonction de départ et de faire le tableau de variation. 3) je l'ai faite. 4) Je n'arrive pas.
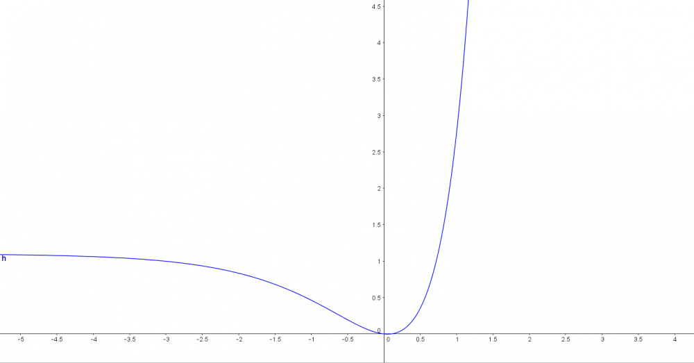
Olivier0507 Posté(e) le 21 avril 2016 Signaler Posté(e) le 21 avril 2016 Bonjour, Tu as visiblement oublié un 2 dans l'expression initiale de f. Ça doit être f(x) = e2x-2.1ex+1.1 sinon ça n'est pas en accord avec ce qui écrit ensuite. Si tu "ne vois rien sur la calculatrice" c'est probablement que tu n'as pas défini le bon intervalle de valeurs que doit représenter ta calculatrice. En effet, si ta fonction ne prend des valeurs non nulles que pour x compris entre 20 et 40 et que tu représentes la fonction sur l'intervalle [-10 ; 10], tu n'as effectivement aucune chance de voir quelque chose. Idem pour les images renvoyées par la fonction. Voici une vue de ta fonction pour x appartenant à l'intervalle [-5;5] et y appartenant à l'intervalle [0 ; 4]. En rentrant ces paramètres dans ta calculatrice (Shift + window sur Casio, puis remplir xmin, xmax, ymin et ymax + Mettre scale_x et scale_y à 1) tu devrais avoir ce genre de vue. Sinon utilise GeoGebra (logiciel libre et au fonctionnement très intuitif) ou tout autre outil capable de faire des représentations graphiques.
berlier Posté(e) le 21 avril 2016 Auteur Signaler Posté(e) le 21 avril 2016 Oui effectivement il manque un 2, Je vous remercie en fait je ne savais pas quoi écrire sur ma calculatrice. Pour la question 4) les valeurs extrême de l'ordonnée y sont 1 et -1?
Olivier0507 Posté(e) le 21 avril 2016 Signaler Posté(e) le 21 avril 2016 Non, si tu choisis cet intervalle tu auras une représentation pas très fine de ce qui se passe sur l'intervalle proposé dans la question. Il faut choisir un intervalle de y adapté, au sens où il permet de bien visualiser les fines variations de la fonction dans l'intervalle de x proposé. A toi de jouer.
berlier Posté(e) le 21 avril 2016 Auteur Signaler Posté(e) le 21 avril 2016 En fait je suis vraiment désolé mais je n'ai vraiment pas compris ce que je dois faire.
Olivier0507 Posté(e) le 21 avril 2016 Signaler Posté(e) le 21 avril 2016 On se place dans le contexte dans une représentation graphique sur calculatrice. On souhaite représenter au mieux les valeurs prises par la fonction pour des valeurs de x appartenant à l'intervalle [-0,05 ; 0.15]. Il faut donc trouver (graphiquement) quelle est le la plage approximative des valeurs renvoyées par la fonction pour x appartenant à [-0.05 ; 0.15]. Ce seront ces valeurs que tu auras trouvées qu'il faut rentrer dans les paramètres ymin et ymax de ta calculatrice pour avoir une représentation optimale sur xmin = -0.05 et xmax = 0.15.
berlier Posté(e) le 21 avril 2016 Auteur Signaler Posté(e) le 21 avril 2016 y=-0.0002 et y=0.0007 c'est ça ?
Olivier0507 Posté(e) le 21 avril 2016 Signaler Posté(e) le 21 avril 2016 A vue d’œil, chez moi c'est plutôt compris entre -0,01 et 0,02.
Messages recommandés
Archivé
Ce sujet est désormais archivé et ne peut plus recevoir de nouvelles réponses.